事業再構築補助金の不採択理由
事業再構築補助金で不採択となる理由は、①書類の不備等のミス、②事業計画書の内容に問題があるまたは不十分、の大きく2つです。また、②は更に(1)事業自体が不適切、(2)審査項目への合致度が低い、(3)事業計画書の書き方が魅力的でない、(4)加点項目を満たしていないor減点項目に該当しているの4つに分解できます。
①に関してはミスを無くすのは当たり前のことであるため、今回は②の事業計画書の見直しに重きを置いて解説していきます。
書類の不備
まず大前提として書類の不備がある場合は、そもそも審査の土俵にすら上がれないので絶対にミスが無いようにしましょう。過去のデータではありますが、13.5%もの応募者が書類の不備等で申請要件を満たしていなかったことが補助金事務局より公表されています。公募要領(第9回)を参照しチェックリストを作る、複数人でチェックを行うなどして、確実にミスを無くしましょう。
不採択後にやるべきこと
不採択後にまずやるべきことは、事務局への不採択理由の問い合わせです。不採択の理由と共に評価されている点も聞くことができます。また、事業計画書の見直しにあたって外部の支援機関の活用や、支援機関の見直しを行うことも採択の可能性を高めることに繋がります。
事務局に不採択理由を問い合わせる
不採択となってしまった場合、まずは事業再構築補助金の事務局に不採択理由を問い合わせましょう。審査員のコメントを教えてもらうことができ、自身の事業計画書のどの部分が評価されていて、逆にどの部分に改善の余地があるかを聞くことができます。不採択理由の問い合わせは下記連絡先から行うことができます。
<ナビダイアル> 0570-012-088
<IP電話用> 03-4216-4080

![]()
外部の支援機関の活用
外部の支援機関に事業計画書の作成を代行してもらうのも、採択の可能性を高める一つの手段です。事業計画書は作成にかなりの手間を要し、かつ一般の方が採択されやすいポイントを押さえた事業計画書を作成するのは困難です。この点、申請支援を行うコンサルティング会社や金融機関は、補助金の申請や事業計画書の作成経験が豊富で、採択率を高める事業計画書を作成できます。事業計画書の作成を依頼していない、依頼しているが不満がある方は、支援機関や依頼内容の見直しを行うのも手です。
事業計画書の見直しポイント
ここから不採択となってしまった際に、見直すべき事業計画書の項目を解説していきます。先に記載しように事業計画書の見直すべき点は(1)事業自体が不適切、(2)審査項目への合致度が低い(3)事業計画書の書き方が魅力的でない、(4)加点項目を満たしていないor減点項目に該当している、の4つがあります。修正にさほど手間がかからず、審査結果に大きく影響を与える可能性もありますのでぜひ参考にしてみてください。
事業自体が不適切
不採択となる場合、そもそも事業自体が事業再構築補助金の制度に適していない可能性があります。事業再構築補助金は新分野展開、業態転換、事業・業種転換、事業再編又はこれらの取り組みを通じた規模の拡大等、思い切った事業再構築を対象としています。そのため、既存事業とあまり差異が無い事業は対象外となるため、心当たりのある方は別の補助金を検討てみてはいかがでしょうか。 事業再構築補助金についてはこちらの記事で詳しく解説していますのでご参考にしてみてください。
審査項目の見直し
まず、審査に最も影響を与える審査項目を意識した事業計画書の見直しポイントを解説します。審査項目は、中小企業庁が公表している事業再構築補助金の公募要領(第9回)のP38以降でも確認できます。基本的には、審査項目と何かしらの関連性を見出せるのであれば、事業と審査項目が合致していることを事業計画書にて明示すべきです。以下では、それぞれの審査項目がどのようなことを意図しているかや、どのように審査項目との合致を記載すべきかを解説します。
事業化点
事業化点には4つの項目があります。第9回の公募要領から引用したものを下記に記載しておきます。
|
① 本事業の目的に沿った事業実施のための体制(人材、事務処理能力等)や最近の財務状況等から、補助事業を適切に遂行できると期待できるか。また、金融機関等からの十分な資金の調達が見込めるか。
② 事業化に向けて、競合他社の動向を把握すること等を通じて市場ニーズを考慮するとともに、補助事業の成果の事業化が寄与するユーザー、マーケット及び市場規模が明確か。市場ニーズの有無を検証できているか。
③ 補助事業の成果が価格的・性能的に優位性や収益性を有し、かつ、事業化に至るまでの遂行方法及びスケジュールが妥当か。補助事業の課題が明確になっており、その課題の解決方法が明確かつ妥当か。
④ 補助事業として費用対効果(補助金の投入額に対して増額が想定される付加価値額の規模、生産性の向上、その実現性等)が高いか。その際、現在の自社の人材、技術・ノウハウ等の強みを活用することや既存事業とのシナジー効果が期待されること等により、効果的な取組となっているか。
|
① 本事業の目的に沿った事業実施のための体制(人材、事務処理能力等)や最近の財務状況等から、補助事業を適切に遂行できると期待できるか。また、金融機関等からの十分な資金の調達が見込めるか。
「体制」については、事業を行うための社内外の体制を図表等を用いてわかりやすく説明しましょう。以下に簡単な例を添付しておきますのでぜひ参考にしてみてください。「資金調達」に関しては、最低でも具体的な金融機関名と融資等の金額を示した方が良いでしょう。![]()

- 事業化点②
| ② 事業化に向けて、競合他社の動向を把握すること等を通じて市場ニーズを考慮するとともに、補助事業の成果の事業化が寄与するユーザー、マーケット及び市場規模が明確か。市場ニーズの有無を検証できているか。 |
事業再構築補助金の「ポストコロナ・ウィズコロナ時代の経済社会の変化に対応する」という趣旨から考えると、ここでの「市場ニーズ」はコロナ禍で新たに生じたニーズである方が良いと思われます。
「事業化が寄与するユーザー、マーケット、及び市場規模が明確か」という部分は、「ユーザー」は顧客の具体的な属性など、「マーケット」は〇〇市の△△市場を示し、「市場規模」では全体の市場規模は10億円などのように具体的な数値を記載することが望ましいです。
「市場ニーズ」では、事業のニーズが実際に存在することを、自社で実施した調査やアンケート、また国や地方地自体、リサーチ会社等の統計調査のデータを提示し、客観的にニーズがあることを示しましょう。
| ③ 補助事業の成果が価格的・性能的に優位性や収益性を有し、かつ、事業化に至るまでの遂行方法及びスケジュールが妥当か。補助事業の課題が明確になっており、その課題の解決方法が明確かつ妥当か。 |
「価格的・性能的に優位性や収益性を有し」の部分は、優位性と収益性をそれぞれ示す必要があります。優位性は、競合他社と比較して価格や性能面で優れている点や差別化点を、収益性は、優位性があることで売上や利益にどのように影響するのかを示す必要があります。
「事業化に至るまでの遂行方法及びスケジュールが妥当か」の部分では、補助事業実施期間から事業化までの事業実施のためのスケジュールを記載します。スケジュールは表やグラフなどで、設備の発注・納入時期、スタッフの採用・研修などの内容を示します。以下は簡単な例になります。

このようなグラフを提示した上で、それぞれの項目について簡単な解説をするのが良いと思われます。
「補助事業の課題」では、事業を実施する上での課題やリスク、そしてその解決方法を示す必要があります。どちらも事業の実施が困難になっている要因や事業実施に伴い発生する問題を示すことが想定されますが、課題は社内でコントロールすることができるもので、リスクは社内でコントロールできない社外の問題を記載するのが良いでしょう。
| ④ 補助事業として費用対効果(補助金の投入額に対して増額が想定される付加価値額の規模、生産性の向上、その実現性等)が高いか。その際、現在の自社の人材、技術・ノウハウ等の強みを活用することや既存事業とのシナジー効果が期待されること等により、効果的な取組となっているか。 |
「費用対効果」では、付加価値額(営業利益+人件費+減価償却費)や、1時間や1人当たりの生産数量の増加といった生産性向上を示す数値が評価されると考えられます。数値の伸びが良いに越したことは無いのですが、「実現性」も評価されているため非現実的と思われない数値や数値の算出根拠を示しましょう。
また、「活用することや既存事業とのシナジー効果が期待される」とあるように、SWOTの中でも自社の強みが事業に活かされているか、また既存事業との相互送客などのシナジー効果が存在するかを明確に示すことが重要です。
再構築点
再構築点には5つの項目があります。事業化点と同様に、第9回の公募要領から引用しています。
|
① 事業再構築指針に沿った取組みであるか。また、全く異なる業種への転換など、リスクの高い、思い切った大胆な事業の再構築を行うものであるか。
② 既存事業における売上の減少が著しいなど、新型コロナウイルスや足許の原油価格・物価高騰等の経済環境の変化の影響で深刻な被害が生じており、事業再構築を行う必要性や緊要性が高いか。
③ 市場ニーズや自社の強みを踏まえ、「選択と集中」を戦略的に組み合わせ、リソースの最適化を図る取組であるか。
④ 先端的なデジタル技術の活用、新しいビジネスモデルの構築等を通じて、地域のイノベーションに貢献し得る事業か。
⑤ 本補助金を活用して新たに取り組む事業の内容が、ポストコロナ・ウィズコロナ時代の経済社会の変化に対応した、感染症等の危機に強い事業になっているか。
|
| 全く異なる業種への転換など、リスクの高い、思い切った大胆な事業の再構築を行うものであるか。 |
まず、大前提として事業再構築指針の要件を満たしている必要があります。また、「全く異なる業種への転換など、リスクの高い、思い切った大胆な事業の再構築」とあるように、既存事業からの変化が大きい事業が評価されやすそうですが、自社の強みを生かせなかったり、シナジー効果がなかったりする場合は、事業化点でマイナスの評価を受けてしまうため注意が必要です。
| ② 既存事業における売上の減少が著しいなど、新型コロナウイルスや足許の原油価格・物価高騰等の経済環境の変化の影響で深刻な被害が生じており、事業再構築を行う必要性や緊要性が高いか。 |
「既存事業における売上の減少が著しい」とあるように、コロナ以前と比較した売上の減少幅が大きいほど、評価は高くなると考えられます。ただし「新型コロナウイルスや足許の原油価格・物価高騰等の経済環境の変化の影響で深刻な被害」となっているため、売上の減少とコロナウイルスや物価高騰等の関係を明確に示す必要があります。
| ③ 市場ニーズや自社の強みを踏まえ、「選択と集中」を戦略的に組み合わせ、リソースの最適化を図る取組であるか。 |
「『選択と集中』を戦略的に組み合わせ」では、コロナ禍でも補助事業の業界・分野であれば市場が成長しているため、適切な「選択と集中」を行っていると説明するのが良いかと思われます。
「リソースの最適化」は、ヒト・モノ・カネ・情報などの経営資源を補助事業に投下、配分したほうが、会社にとってメリットが大きいということを示しましょう。
| ④ 先端的なデジタル技術の活用、新しいビジネスモデルの構築等を通じて、地域のイノベーションに貢献し得る事業か。 |
事業再構築補助金において、「先端的なデジタル技術」の定義はされていませんが、デジタル技術を活用したものであれば幅広く対象となると考えられるため、デジタル技術が事業に関わってくるのであれば、この審査項目への合致を記載しましょう。
「新しいビジネスモデルの構築等」では、補助事業が既存事業とは異なるビジネスモデル(収益獲得の仕組み)であることを示しましょう。
「地域のイノベーションに貢献」は一見すると難しいようにも思われますが、補助事業により地域の雇用が促進される、また住民の健康増進に資するなど些細なことでも評価されると考えられるため、忘れずに記載しましょう。また、「地域」の明確な定義は設定されていないため、都道府県や市区町村、商圏など幅広く解釈することができると思われます。
| ⑤ 本補助金を活用して新たに取り組む事業の内容が、ポストコロナ・ウィズコロナ時代の経済社会の変化に対応した、感染症等の危機に強い事業になっているか。 |
ここでは「感染症等の危機に強い事業」とあるように、新型コロナウイルスの影響を受けにくい市場であること、またはコロナ禍で市場が拡大していること等を示しましょう。
政策点
政策点には6つの項目があります。上記と同様、第9回の公募要領から引用して記載しています。
|
① ウィズコロナ・ポストコロナ時代の経済社会の変化に伴い、今後より生産性の向上が見込まれる分野に大胆に事業再構築を図ることを通じて、日本経済の構造転換を促すことに資するか。
② 先端的なデジタル技術の活用、低炭素技術の活用、経済社会にとって特に重要な技術の活用等を通じて、我が国の経済成長を牽引し得るか。
③ 新型コロナウイルスが事業環境に与える影響を乗り越えて V 字回復を達成するために有効な投資内容となっているか。
④ ニッチ分野において、適切なマーケティング、独自性の高い製品・サービス開発、厳格な品質管理などにより差別化を行い、グローバル市場でもトップの地位を築く潜在性を有しているか。
⑤ 地域の特性を活かして高い付加価値を創出し、地域の事業者等に対する経済的波及効果を及ぼすことにより、雇用の創出や地域の経済成長(大規模災害からの復興等を含む)を牽引する事業となることが期待できるか。
⑥ 異なるサービスを提供する事業者が共通のプラットフォームを構築してサービスを提供するような場合など、単独では解決が難しい課題について複数の事業者が連携して取組むことにより、高い生産性向上が期待できるか。また、異なる強みを持つ複数の企業等(大学等を含む)が共同体を構成して製品開発を行うなど、経済的波及効果が期待できるか。
|
| ① ウィズコロナ・ポストコロナ時代の経済社会の変化に伴い、今後より生産性の向上が見込まれる分野に大胆に事業再構築を図ることを通じて、日本経済の構造転換を促すことに資するか。 |
「ウィズコロナ・ポストコロナ時代の経済社会の変化に伴い、今後より生産性の向上が見込まれる分野」とあるように、コロナウイルスやコロナ禍での生活様式が変容することで、生産性が向上することを示しましょう。
|
② 先端的なデジタル技術の活用、低炭素技術の活用、経済社会にとって特に重要な技術の活用等を通じて、我が国の経済成長を牽引し得るか。
|
再構築点④でも記載してように、「先端的なデジタル技術」には幅広い技術が含まれると考えられます。「低炭素技術」ではカーボンニュートラルに資する技術が想定されていると考えられ、導入する設備がカーボンニュートラルに貢献できる場合だけでなく、事業のプロセスで何かしらカーボンニュートラルに貢献できる場合は、審査項目に合致していることをアピールしましょう。
| ③ 新型コロナウイルスが事業環境に与える影響を乗り越えて V 字回復を達成するために有効な投資内容となっているか。 |
これは再構築点②と似ており、新型コロナウイルスによる売上等の減少の影響が大きく、更に事業再構築による売上等の回復幅が大きいほど評価が高くなると考えられます。ただ、回復幅を大きくするのではなく、その計画の根拠を明確に示し審査員が納得できるような計画を示しましょう。
| ④ ニッチ分野において、適切なマーケティング、独自性の高い製品・サービス開発、厳格な品質管理などにより差別化を行い、グローバル市場でもトップの地位を築く潜在性を有しているか。 |
この項目は、経済産業省が実施している「新グローバルニッチトップ企業100選」の応募要領においても同様の文言が見受けられます。応募要領には、収益性、戦略性、競争優位性、国際性の4つの評価項目が記載されており、このような点を意識した記述をするのが良いと思われます。これに限らず、現状同様の事業があまり展開されていない場合には、ニッチ分野の事業として訴求して良いと思われます。 また、「潜在性」という言葉が使われているように、現時点では国内における事業展開しか計画していないとしても、将来的にグローバル市場に展開する予定がある、または展開できる見込みがある場合は、この評価項目との関連性をアピールすることができると思われます。
|
⑤ 地域の特性を活かして高い付加価値を創出し、地域の事業者等に対する経済的波及効果を及ぼすことにより、雇用の創出や地域の経済成長(大規模災害からの復興等を含む)を牽引する事業となることが期待できるか。
|
再構築点④の箇所でも記載したように、「地域」の明確な定義は存在しないため、幅広く解釈してこちら側で「地域」を設定できると考えられます。
「地域の特性」に関しても特別な定義は存在していないため、こちら側で「地域の特性」を挙げてその特性との関連性を示すことで評価を得られると考えられます。また「地域の特性」は、各地域の商工会または商工会議所が作成している「経営発達支援計画」を参考にすることもできます。「経営発達支援計画」は地域の現状や課題、今後の方向性、地域特性からみた事業環境などについてが記載されており、参考にできる部分は多いです。
「経済的波及効果」や「雇用の創出や地域の経済成長(大規模災害からの復興等を含む)」再構築点④と同様に、地域にとっての幅広い地域経済への貢献が該当すると考えられます。また、「牽引する」とありハードルが高いようにも思われますが、何かしらの地域への貢献があれば審査項目との合致を訴求できると考えられます。
またこの項目は、経済産業省が選定する「地域未来牽引企業」との関連が考えられます。同制度の選定実施要領で記載されている審査項目を参考にして、政策点⑤との整合性をアピールするのも手です。以下が「地域未来牽引企業」の選定実施要領に記載されている審査項目になります。
| 審査項目 |
審査の視点 |
| 事業の特徴 |
・地域特性をうまく活用しているか ・新規性、独創性はあるか ・成長性はあるか ・その他、事業の特徴に関する事項 |
| 経営の特徴 |
・経営者に特筆すべき点はあるか ・経営手法に優れた点はあるか ・その他、経営の特徴に関する事項 |
| 地域貢献期待 |
・地域内の事業者との取引額の増加 ・地域内の事業者の売上の増加 ・地域内の事業者の雇用者数又は給与支払額等の増加 ・その他、地域貢献期待に関する事項 |
| ⑥ 異なるサービスを提供する事業者が共通のプラットフォームを構築してサービスを提供するような場合など、単独では解決が難しい課題について複数の事業者が連携して取組むことにより、高い生産性向上が期待できるか。また、異なる強みを持つ複数の企業等(大学等を含む)が共同体を構成して製品開発を行うなど、経済的波及効果が期待できるか。 |
この審査項目は、企業や大学等が連携して事業や製品開発に取り組むことを評価していると考えられます。該当される方は少ないと思われますが、何かしらの連携が想定される場合は忘れずに記載しておきましょう。
グリーン成長点(グリーン成長枠のみ)
グリーン成長枠には、グリーン成長点という審査項目が独自に設けられています。他の枠組みではこの審査項目は評価対象とならないため、事業計画書に記載する必要はありません。グリーン成長点は他の審査項目とは異なり、研究開発・技術開発計画書又は人材育成計画書を個別に提出する必要があります。
|
【研究開発・技術開発、人材育成共通】
① 事業再構築の内容が、グリーン成長戦略「実行計画」14 分野に掲げられた課題の解決に資する取組となっているか。
【研究開発・技術開発計画書を提出した場合】
② 研究開発・技術開発の内容が、新規性、独創性、革新性を有するものであるか。
③ 研究開発・技術開発の目標が、グリーン成長戦略「実行計画」14 分野の課題に基づき適切に設定されており、目標達成のための課題が明確で、その解決方法が具体的に示されているか。
④ 研究開発・技術開発の成果が、他の技術や産業へ波及的に影響を及ぼすものであるか。
【人材育成計画書を提出した場合】
② グリーン成長戦略「実行計画」14 分野に掲げられた課題の解決に資する事業再構築を行うために必要性の高い人材育成を行う計画となっているか。
③ 目標となる育成像や到達レベルの評価方法などを含め、具体的かつ実現可能性の高い計画が策定されており、また、人材育成管理者により、その進捗を適切に把握できるものとなっているか。
④ 人材育成を通じて、被育成者が高度なスキルを身につけることができるものとなっているか。また、身に着けたスキルを活用して、企業の成長に貢献できるか。
|
事業計画書の書き方の見直し
SWOT分析における見直しポイント
SWOT分析した結果と、補助金の対象となる事業が論理的に繋がっているか、も審査に大きな影響を与えます。SWOT分析とは、自社の外部環境と内部環境を、強み(Strengths)、弱み(Weaknesses)、機会(Opportunities)、脅威(Threats)の4つの項目でそれぞれ整理するフレームワークで、事業戦略や等を策定する際に使われることが多いです。
また、このSWOT分析で現状分析した後に、戦略の方向性を立てるフレームワークとしてクロスSWOT分析があります。クロスSWOT分析は、SWOT分析の結果を元に、内部環境と外部環境の分析結果を掛け合わせて戦略の方向性を導き出すものです。クロスSWOT分析は以下の図のような形式で行います。

しかし、SWOT分析をただ記載するだけでは意味がありません。重要なのは、SWOT分析の結果と事業が論理的に整合しているかです。例えば、強みや機会等を分析できていたとしても、事業がその強みや機会を活かしたものでなければ、逆に審査員から「この事業は現在の事業環境から考えて適切ではない」とマイナスの評価を受ける可能性があります。そのため、SWOT分析を記載したが不採択となってしまった方は、この点に特に注意して事業計画書を見直してみましょう。
収支計画における見直しポイント
収支計画で重要となってくるのは、(1)事業再構築補助金の要件を満たしているか、(2)数字が妥当であるか、の2つです。
(1)事業再構築補助金の要件を満たしているか
事業再構築補助金では、「補助事業終了後3~5年で付加価値額の年率平均3.0%以上増加」や、事業再構築の定義に該当するために「3~5年間の事業計画期間終了後、新たな製品の売上高が総売上高の10%(又は総付加価値額の15%)以上となる計画を策定することが必要」というように収支計画上の要件が定められています。詳しい解説は避けますが(詳しくはこちらの記事を参考に)、このような要件を満たさない収支計画は審査の対象外となってしまうため、今一度公募要領(第9回)や事業再構築指針の手引き等を参照し、ご自身の収支計画が要件を満たしているか確認しましょう。
(2)数字が妥当であるか
次に収支計画の数字が妥当であるかです。収支計画では数字の根拠が重要ですが、この根拠が示さていない、根拠として不適切であるという場合は妥当な収支計画でないと判断される可能性があります。また、収支計画を良く見せようと数字を過剰に操作してしまうと、数字の妥当性が失われマイナスの評価を受けてしまいます。このように妥当性や実現可能性を意識して、収支計画を策定しましょう。
加点項目・減点項目の見直し
加点項目における見直しポイント
事業再構築補助金は、審査項目、加点項目、減点項目(グリーン成長枠と複数の事業者が連携して事業に取り組む場合のみ)の3つの項目を総合して審査されています。当たり前ですが、加点項目を満たしている方がプラスに働くので、以下の8つの加点項目を見直して漏れがないか確認しましょう。
|
①大きく売上が減少しており業況が厳しい事業者に対する加点(全補助枠が対象) 2021 年 10 月以降のいずれかの月の売上高が対 2020 年又は 2019 年同月比で 30%以上減少していること(又は、2021 年 10 月以降のいずれかの月の付加価値額が、対2020 年又は 2019 年同月比で 45%以上減少していること)。
|
売上高または付加価値額が規定の要件を満たしていれば申請可能となるため、今一度決算書等確認してみてはいかがでしょうか。
|
②最低賃金枠申請事業者に対する加点(最低賃金枠のみ対象) 指定の要件を満たし、最低賃金枠に申請すること。
|
これは最低賃金枠のみが対象となる加点項目で、最低賃金枠として申請するだけで加点となります。
|
③経済産業省が行うEBPMへの取組への協力に対する加点(全補助枠が対象) データに基づく政策効果検証・事業改善を進める観点から、経済産業省が行う EBPMの取組に対して、採否に関わらず、継続的な情報提供が見込まれるものであるか。
|
数年にわたり情報を入力することになりますが、そこまで大変なものではないため電子申請の際に☑を忘れないようにしましょう。
| ④パートナーシップ構築宣言を行っている事業者に対する加点(大規模賃金引上枠、グリーン成長枠が対象) 「パートナーシップ構築宣言」ポータルサイト(https://www.biz-partnership.jp)において宣言を公表している事業者。(応募締切日時点) |
名前を聞くと難しそうに思われるかもしれませんが、ほとんどの企業が所定の手続きを満たせば宣言可能となるため忘れないようにしましょう。
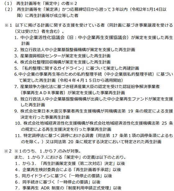
| ⑤中小企業活性化協議会等から支援を受けており(※1、応募申請時において以下のいずれかの類型に該当していること(全補助枠が対象) |

要件を満たす企業様は多くはないですが、借入負担が大きく身に覚えのある方は確認してみましょう。
| ⑥特定事業者であり、中小企業者でない者に対する加点(全補助枠が対象) |
資本金が10億円以下で、従業員数が下記の表を満たす事業者が対象となります。また、公募要領に記載されている「組合」も対象となります。詳しくは事業再構築補助金の公募要領(第9回)をご参照ください。
| 業種 |
常勤従業員数 |
| 製造業、建設業、運輸業 |
500人 |
| 卸売業 |
400人 |
| サービス業又は小売業 (ソフトウェア業、情報処理サービス業、旅館業を除く) |
300人 |
| その他の業種(上記以外) |
500人 |
|
⑦サプライチェーン加点(全補助枠が対象) 複数の事業者が連携して事業に取り組む場合であって、同じサプライチェーンに属する事業者が、以下を満たし、連携して申請すること。 ・直近 1 年間の連携体の取引関係(受注金額又は発注金額)が分かる書類(※)について、決算書や売上台帳などの証憑とともに提出すること。 ・電子申請の際、該当箇所にチェックをすること。 ※連携体に含まれる全ての事業者が、連携体内での取引関係があることが必要
|
サプライチェーンとは、製品の原材料・部品の調達、製造、販売、消費までの一連の流れのことを指します。複数の事業者で取り組むのが前提となっているため、そのような場合は申請を検討しても良いかもしれません。
|
⑧足許で原油価格・物価高騰等の経済環境の変化の影響を受けている事業者に対する加点(全補助枠が対象) 足許で原油価格・物価高騰等の経済環境の変化の影響(※)により、2022 年 1 月以降のいずれかの月の売上高(又は付加価値額)が、2019 年~2021 年同月と比較して10%(付加価値額の場合 15%)以上減少していること。 ※原油・小麦等の価格高騰により仕入れに係る経費が増加した場合、ロシアの禁輸制裁の影響でロシアへの輸出量が落ち込んだ場合等
|
原油価格・物価高騰等の影響を受けた事業者の方向けのものです。売上高または付加価値額が減少してしまったという方は、数字の要件はそこまで厳しいものではないため決算書等を見直してみましょう。
減点項目
事業再構築補助金には、減点項目が設けられています。グリーン成長枠で申請する方、複数の事業者で連携して事業に取り組む方のみが対象となります。(参照:事業再構築補助金第9回公募要領)
|
①【グリーン成長枠のみ】 既に過去の公募回で採択又は交付決定を受けている場合には、一定の減点を受けることとなります。加えて、別事業要件及び能力評価要件についても審査され、追加での減点となる場合もあります。これらについては、別事業要件及び能力評価要件の説明書に基づき評価されます。
②【複数の事業者が連携して事業の取り組む場合】 連携体の必要不可欠性について審査された結果、減点の対象となる場合があります。これについては、連携の必要性を示す書類(代表申請者用)に基づき審査されます。
|